四川中环环境检测技术有限公司是一家通过中国合格评定委员会实验室认可及质量技术监督局资质认定,并通过四川省生态环境监测总站上岗考核的,具有独立法人的第三方检测机构。本公司本着科学、公正、准确、高效的原则为社会各界提供检测服务。
目前公司的服务项目包括:
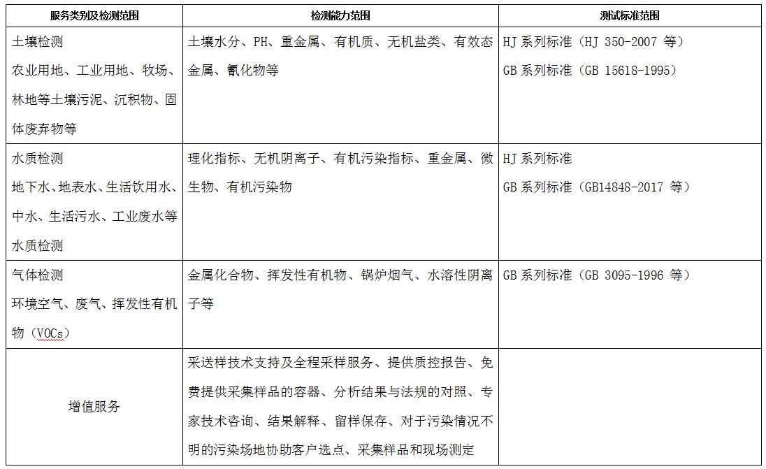
检测范围:水和废水检测、空气和废气检测、土壤检测、固体废物检测、噪声检测等;
检测类型:监督性监测、自行监测、环境质量监测、验收监测、现状监测(含环评)、执法监测、送样样品检测等相关环境监测业务;
咨询范围:土壤调查、土壤风险评估、场地调查、企业自查、环境风险调查、突发环境事件应急预案、排污许可证办理、企业自行检测方案、环评验收等。
